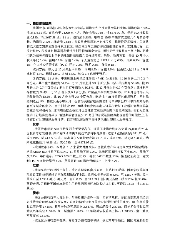
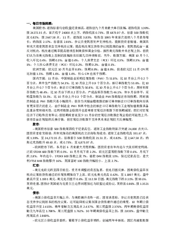
首页
(current)
个股研报
行业研报
策略研报
宏观研报
新股研报
券商晨报
财经导航
会员中心
首页
券商晨报
银河期货
171204
银河期货-宏观早报_171204
页数:
3页
发布机构:
银河期货
发布日期: 2017-12-04
提示:通过
电脑端浏览器
访问本站体验更佳哦!
免费查看研报全文
银河期货 - 宏观早报
页码:
/
该研报暂无在线预览,请下载后查看!
Loading...
研报PDF文件下载链接
×
下载链接有效期仅三分钟,如有需要请尽快完成下载!
×
配额消耗提示
×
查看研报全文与下载研报共享每日配额,查看或下载同一篇研报仅扣除一次配额,每日配额将于凌晨进行重置。
点击不再提示后将不再弹出该窗口可在会员中心设置中重新开启。
声明:本站内容均收集整理于互联网,目的在于传递更多信息,并不代表本站及子站赞同其观点和对其真实性负责,我们仅如实呈现供网友学习和参考。如有侵权和不妥请联系(hello#ulapia.com)告知,我们会立即删除。
推荐阅读
开源证券
开源晨会
发布日期: 2025-11-03
万联证券
万联晨会
发布日期: 2025-11-03
山西证券
研究早观点
发布日期: 2025-11-03
东吴证券
晨会纪要
发布日期: 2025-11-03
万和证券
万和财富早班车
发布日期: 2025-11-03
国信证券
晨会纪要
发布日期: 2025-11-03
返回上一页
分享到微信
×
分享