中国指数研究院-2018年8月中国房地产政策跟踪报告

页数: 20页
行业: 房地产
发布机构: 中国指数研究院
发布日期: 2018-09-16
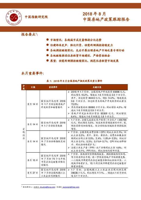
2018年8月中国房地产政策跟踪报告
提示:通过电脑端浏览器访问本站体验更佳哦! 免费查看研报全文
中国指数研究院 - 2018年8月中国房地产政策跟踪报告
页码: /
该研报暂无在线预览,请下载后查看!
Loading...
2018年8月中国房地产政策跟踪报告
声明:本站内容均收集整理于互联网,目的在于传递更多信息,并不代表本站及子站赞同其观点和对其真实性负责,我们仅如实呈现供网友学习和参考。如有侵权和不妥请联系(hello#ulapia.com)告知,我们会立即删除。
分享