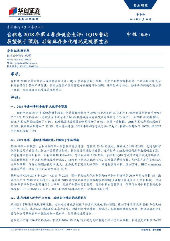
华创证券-半导体行业重大事项点评:台积电2018年第4季法说会点评:1Q19营运展望低于预期,后续库存去化情况是观察重点

页数: 5页
评级: 中性
行业: 电子元件
作者: 耿琛
发布机构: 华创证券
发布日期: 2019-01-18
半导体行业重大事项点评:台积电2018年第4季法说会点评:1Q19营运展望低于预期,后续库存去化情况是观察重点
提示:通过电脑端浏览器访问本站体验更佳哦! 免费查看研报全文
华创证券 - 半导体行业重大事项点评:台积电2018年第4季法说会点评:1Q19营运展望低于预期,后续库存去化情况是观察重点
页码: /
该研报暂无在线预览,请下载后查看!
Loading...
半导体行业重大事项点评:台积电2018年第4季法说会点评:1Q19营运展望低于预期,后续库存去化情况是观察重点
声明:本站内容均收集整理于互联网,目的在于传递更多信息,并不代表本站及子站赞同其观点和对其真实性负责,我们仅如实呈现供网友学习和参考。如有侵权和不妥请联系(hello#ulapia.com)告知,我们会立即删除。
分享