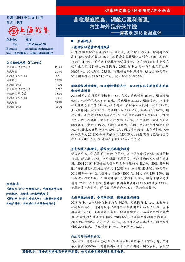
上海证券-博实乐2018财报点评:营收增速提高,调整后盈利增强,内生与外延齐头并进

页数: 11页
行业: 文化传媒
作者: 周菁
发布机构: 上海证券
发布日期: 2018-11-14
博实乐2018财报点评:营收增速提高,调整后盈利增强,内生与外延齐头并进
提示:通过电脑端浏览器访问本站体验更佳哦! 免费查看研报全文
上海证券 - 博实乐2018财报点评:营收增速提高,调整后盈利增强,内生与外延齐头并进
页码: /
该研报暂无在线预览,请下载后查看!
Loading...
博实乐2018财报点评:营收增速提高,调整后盈利增强,内生与外延齐头并进
声明:本站内容均收集整理于互联网,目的在于传递更多信息,并不代表本站及子站赞同其观点和对其真实性负责,我们仅如实呈现供网友学习和参考。如有侵权和不妥请联系(hello#ulapia.com)告知,我们会立即删除。
分享