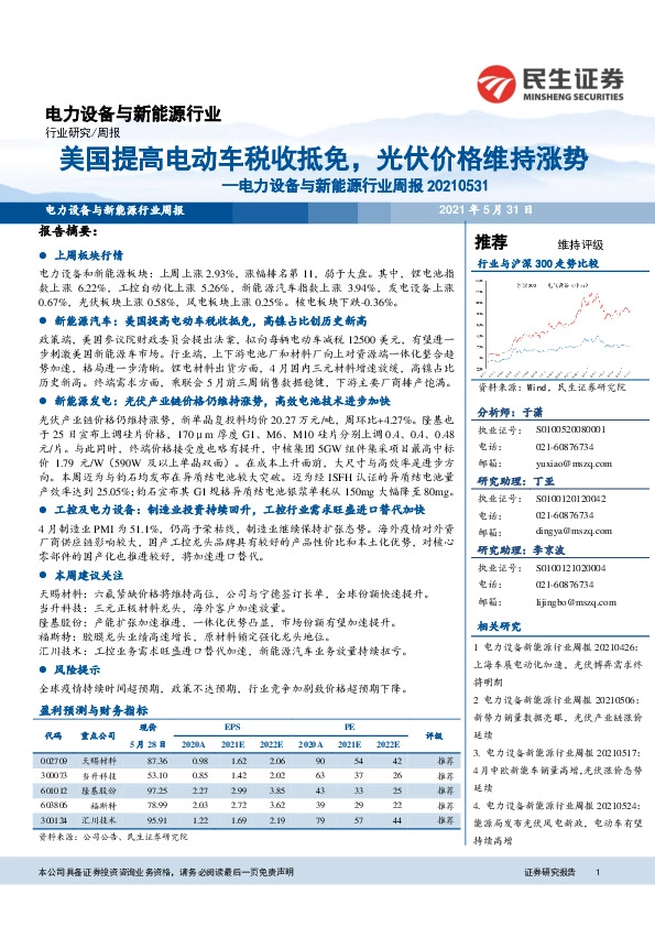
民生证券-电力设备与新能源行业周报:美国提高电动车税收抵免,光伏价格维持涨势

页数: 19页
评级: 持有
行业: 输配电气
发布机构: 民生证券
发布日期: 2021-05-31
电力设备与新能源行业周报:美国提高电动车税收抵免,光伏价格维持涨势
提示:通过电脑端浏览器访问本站体验更佳哦! 免费查看研报全文
民生证券 - 电力设备与新能源行业周报:美国提高电动车税收抵免,光伏价格维持涨势
页码: /
该研报暂无在线预览,请下载后查看!
Loading...
电力设备与新能源行业周报:美国提高电动车税收抵免,光伏价格维持涨势
声明:本站内容均收集整理于互联网,目的在于传递更多信息,并不代表本站及子站赞同其观点和对其真实性负责,我们仅如实呈现供网友学习和参考。如有侵权和不妥请联系(hello#ulapia.com)告知,我们会立即删除。
分享