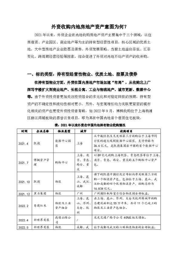
中国指数研究院-房地产行业:外资收购内地房地产资产意图为何?

页数: 8页
行业: 房地产开发
发布机构: 中国指数研究院
发布日期: 2022-12-09
房地产行业:外资收购内地房地产资产意图为何?
提示:通过电脑端浏览器访问本站体验更佳哦! 免费查看研报全文
中国指数研究院 - 房地产行业:外资收购内地房地产资产意图为何?
页码: /
该研报暂无在线预览,请下载后查看!
Loading...
房地产行业:外资收购内地房地产资产意图为何?
声明:本站内容均收集整理于互联网,目的在于传递更多信息,并不代表本站及子站赞同其观点和对其真实性负责,我们仅如实呈现供网友学习和参考。如有侵权和不妥请联系(hello#ulapia.com)告知,我们会立即删除。
分享