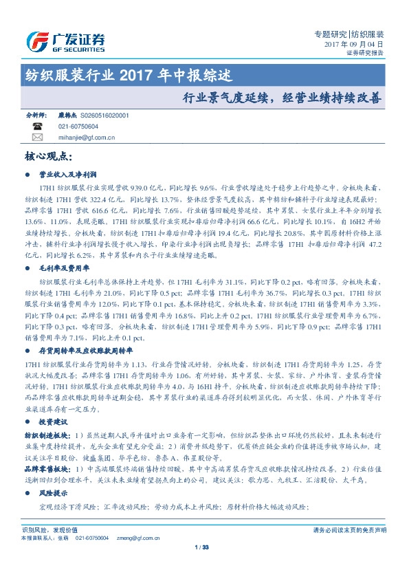
广发证券-纺织服装行业2017年中报综述:行业景气度延续,经营业绩持续改善

页数: 33页
行业: 纺织服装
作者: 糜韩杰
发布机构: 广发证券
发布日期: 2017-09-04
纺织服装行业2017年中报综述:行业景气度延续,经营业绩持续改善
提示:通过电脑端浏览器访问本站体验更佳哦! 免费查看研报全文
广发证券 - 纺织服装行业2017年中报综述:行业景气度延续,经营业绩持续改善
页码: /
该研报暂无在线预览,请下载后查看!
Loading...
纺织服装行业2017年中报综述:行业景气度延续,经营业绩持续改善
声明:本站内容均收集整理于互联网,目的在于传递更多信息,并不代表本站及子站赞同其观点和对其真实性负责,我们仅如实呈现供网友学习和参考。如有侵权和不妥请联系(hello#ulapia.com)告知,我们会立即删除。
分享