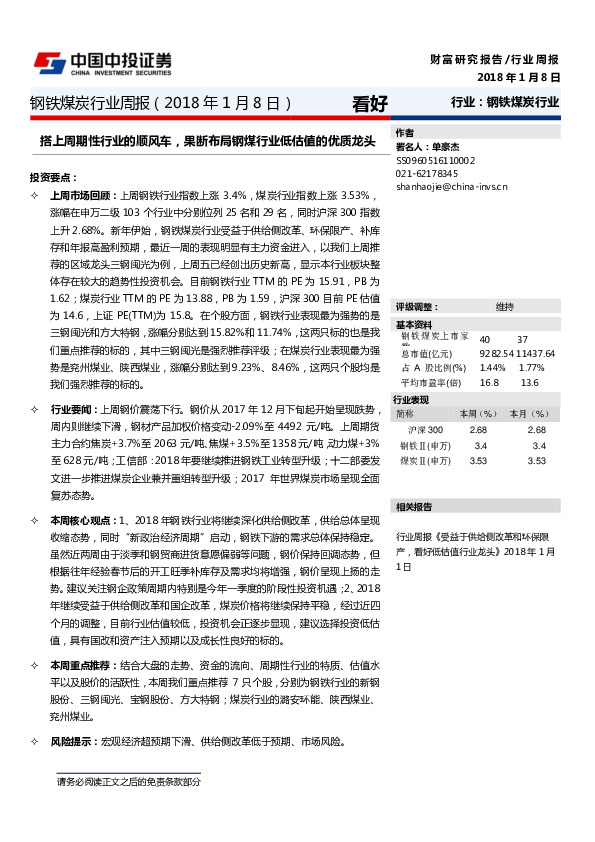
中投证券-钢铁煤炭行业周报:搭上周期性行业的顺风车,果断布局钢煤行业低估值的优质龙头

页数: 16页
评级: 持有
行业: 钢铁行业
作者: 单豪杰
发布机构: 中投证券
发布日期: 2018-01-09
钢铁煤炭行业周报:搭上周期性行业的顺风车,果断布局钢煤行业低估值的优质龙头
提示:通过电脑端浏览器访问本站体验更佳哦! 免费查看研报全文
中投证券 - 钢铁煤炭行业周报:搭上周期性行业的顺风车,果断布局钢煤行业低估值的优质龙头
页码: /
该研报暂无在线预览,请下载后查看!
Loading...
钢铁煤炭行业周报:搭上周期性行业的顺风车,果断布局钢煤行业低估值的优质龙头
声明:本站内容均收集整理于互联网,目的在于传递更多信息,并不代表本站及子站赞同其观点和对其真实性负责,我们仅如实呈现供网友学习和参考。如有侵权和不妥请联系(hello#ulapia.com)告知,我们会立即删除。
分享