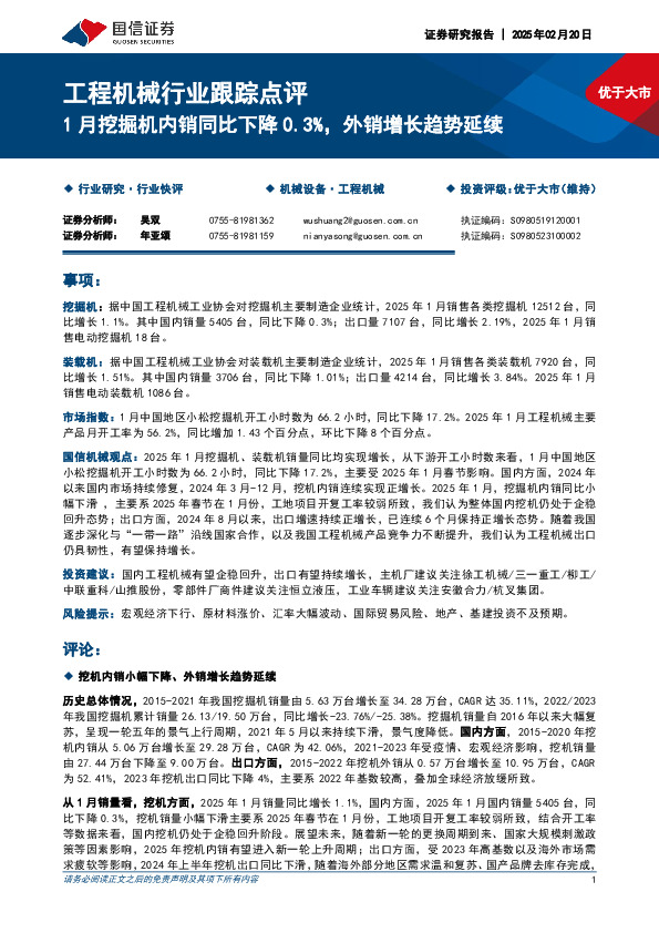
国信证券-工程机械行业跟踪点评:1月挖掘机内销同比下降0.3%,外销增长趋势延续

页数: 6页
评级: 增持
行业: 工程机械
作者: 吴双 年亚颂
发布机构: 国信证券
发布日期: 2025-02-20
工程机械行业跟踪点评:1月挖掘机内销同比下降0.3%,外销增长趋势延续
提示:通过电脑端浏览器访问本站体验更佳哦! 免费查看研报全文
国信证券 - 工程机械行业跟踪点评:1月挖掘机内销同比下降0.3%,外销增长趋势延续
页码: /
该研报暂无在线预览,请下载后查看!
Loading...
工程机械行业跟踪点评:1月挖掘机内销同比下降0.3%,外销增长趋势延续
声明:本站内容均收集整理于互联网,目的在于传递更多信息,并不代表本站及子站赞同其观点和对其真实性负责,我们仅如实呈现供网友学习和参考。如有侵权和不妥请联系(hello#ulapia.com)告知,我们会立即删除。
分享