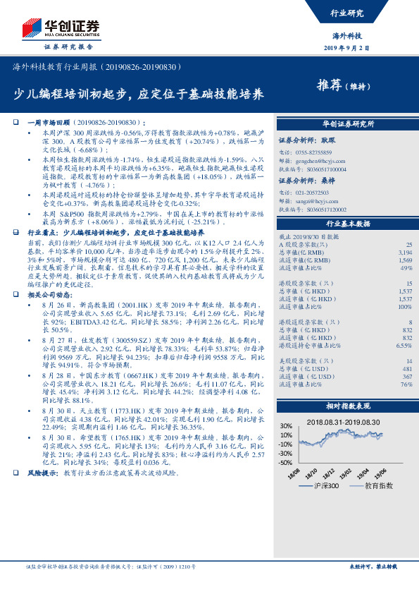
华创证券-海外科技教育行业周报:少儿编程培训初起步,应定位于基础技能培养

页数: 14页
评级: 持有
行业: 文化传媒
作者: 桑梓 耿琛
发布机构: 华创证券
发布日期: 2019-09-02
海外科技教育行业周报:少儿编程培训初起步,应定位于基础技能培养
提示:通过电脑端浏览器访问本站体验更佳哦! 免费查看研报全文
华创证券 - 海外科技教育行业周报:少儿编程培训初起步,应定位于基础技能培养
页码: /
该研报暂无在线预览,请下载后查看!
Loading...
海外科技教育行业周报:少儿编程培训初起步,应定位于基础技能培养
声明:本站内容均收集整理于互联网,目的在于传递更多信息,并不代表本站及子站赞同其观点和对其真实性负责,我们仅如实呈现供网友学习和参考。如有侵权和不妥请联系(hello#ulapia.com)告知,我们会立即删除。
分享