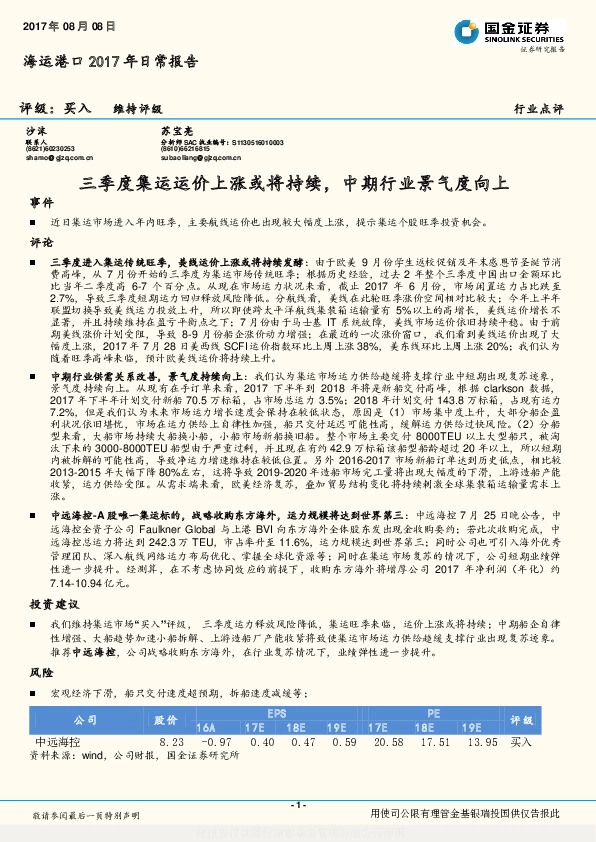
国金证券-海运港口2017年日常报告:三季度集运运价上涨或将持续,中期行业景气度向上

页数: 3页
评级: 买入
行业: 交运物流
作者: 苏宝亮
发布机构: 国金证券
发布日期: 2017-08-09
海运港口2017年日常报告:三季度集运运价上涨或将持续,中期行业景气度向上
提示:通过电脑端浏览器访问本站体验更佳哦! 免费查看研报全文
国金证券 - 海运港口2017年日常报告:三季度集运运价上涨或将持续,中期行业景气度向上
页码: /
该研报暂无在线预览,请下载后查看!
Loading...
海运港口2017年日常报告:三季度集运运价上涨或将持续,中期行业景气度向上
声明:本站内容均收集整理于互联网,目的在于传递更多信息,并不代表本站及子站赞同其观点和对其真实性负责,我们仅如实呈现供网友学习和参考。如有侵权和不妥请联系(hello#ulapia.com)告知,我们会立即删除。
分享