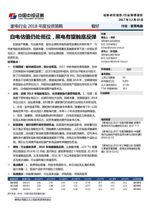
中投证券-家电行业2018年度投资策略:白电估值仍处低位,黑电有望触底反弹

页数: 18页
评级: 持有
行业: 家电行业
作者: 李超 孙佳骏
发布机构: 中投证券
发布日期: 2017-12-18
家电行业2018年度投资策略:白电估值仍处低位,黑电有望触底反弹
提示:通过电脑端浏览器访问本站体验更佳哦! 免费查看研报全文
中投证券 - 家电行业2018年度投资策略:白电估值仍处低位,黑电有望触底反弹
页码: /
该研报暂无在线预览,请下载后查看!
Loading...
家电行业2018年度投资策略:白电估值仍处低位,黑电有望触底反弹
声明:本站内容均收集整理于互联网,目的在于传递更多信息,并不代表本站及子站赞同其观点和对其真实性负责,我们仅如实呈现供网友学习和参考。如有侵权和不妥请联系(hello#ulapia.com)告知,我们会立即删除。
分享