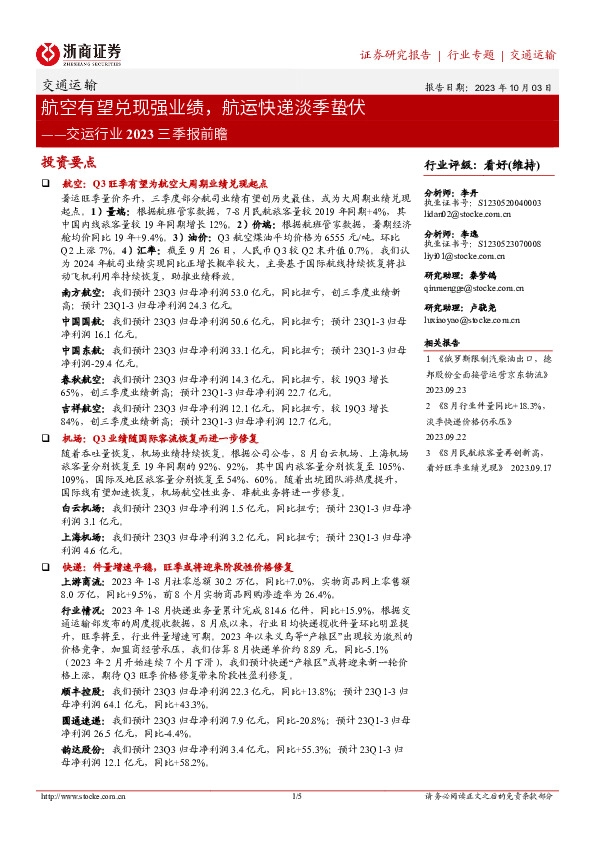
浙商证券-交运行业2023三季报前瞻:航空有望兑现强业绩,航运快递淡季蛰伏

页数: 5页
评级: 持有
行业: 航空机场
发布机构: 浙商证券
发布日期: 2023-10-05
交运行业2023三季报前瞻:航空有望兑现强业绩,航运快递淡季蛰伏
提示:通过电脑端浏览器访问本站体验更佳哦! 免费查看研报全文
浙商证券 - 交运行业2023三季报前瞻:航空有望兑现强业绩,航运快递淡季蛰伏
页码: /
该研报暂无在线预览,请下载后查看!
Loading...
交运行业2023三季报前瞻:航空有望兑现强业绩,航运快递淡季蛰伏
声明:本站内容均收集整理于互联网,目的在于传递更多信息,并不代表本站及子站赞同其观点和对其真实性负责,我们仅如实呈现供网友学习和参考。如有侵权和不妥请联系(hello#ulapia.com)告知,我们会立即删除。
分享