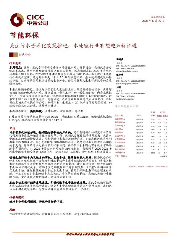
中金公司-节能环保:关注污水资源化政策推进,水处理行业有望迎来新机遇

页数: 14页
行业: 环保工程
发布机构: 中金公司
发布日期: 2020-06-22
节能环保:关注污水资源化政策推进,水处理行业有望迎来新机遇
提示:通过电脑端浏览器访问本站体验更佳哦! 免费查看研报全文
中金公司 - 节能环保:关注污水资源化政策推进,水处理行业有望迎来新机遇
页码: /
该研报暂无在线预览,请下载后查看!
Loading...
节能环保:关注污水资源化政策推进,水处理行业有望迎来新机遇
声明:本站内容均收集整理于互联网,目的在于传递更多信息,并不代表本站及子站赞同其观点和对其真实性负责,我们仅如实呈现供网友学习和参考。如有侵权和不妥请联系(hello#ulapia.com)告知,我们会立即删除。
分享