国信证券-近期期货行业监管政策点评:期货产业整合或将加剧

页数: 5页
评级: 增持
行业: 多元金融
作者: 孔祥
发布机构: 国信证券
发布日期: 2024-01-07
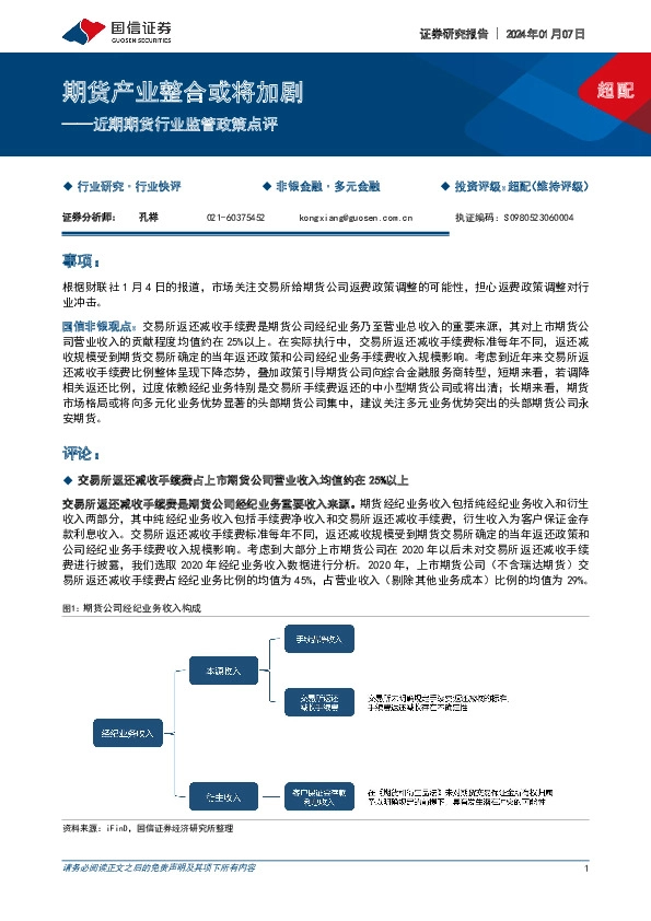
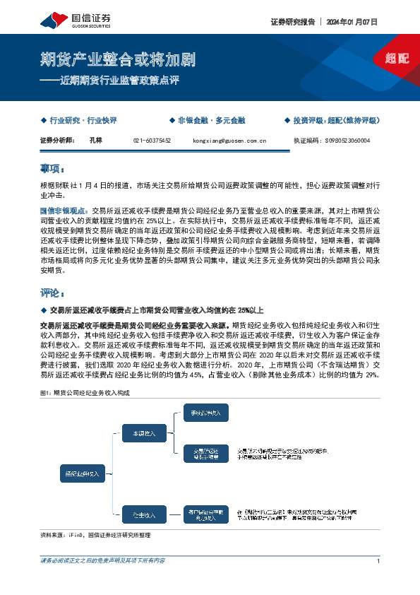
近期期货行业监管政策点评:期货产业整合或将加剧
提示:通过电脑端浏览器访问本站体验更佳哦! 免费查看研报全文
国信证券 - 近期期货行业监管政策点评:期货产业整合或将加剧
页码: /
该研报暂无在线预览,请下载后查看!
Loading...
近期期货行业监管政策点评:期货产业整合或将加剧
声明:本站内容均收集整理于互联网,目的在于传递更多信息,并不代表本站及子站赞同其观点和对其真实性负责,我们仅如实呈现供网友学习和参考。如有侵权和不妥请联系(hello#ulapia.com)告知,我们会立即删除。
分享