广发证券-计算机行业深度:互联网需求稳定增长,ICT设施投资持续

页数: 24页
评级: 买入
行业: 电子信息
作者: 刘雪峰
发布机构: 广发证券
发布日期: 2018-10-23
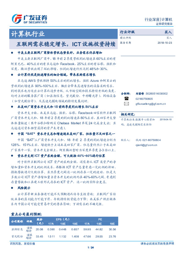
计算机行业深度:互联网需求稳定增长,ICT设施投资持续
提示:通过电脑端浏览器访问本站体验更佳哦! 免费查看研报全文
广发证券 - 计算机行业深度:互联网需求稳定增长,ICT设施投资持续
页码: /
该研报暂无在线预览,请下载后查看!
Loading...
计算机行业深度:互联网需求稳定增长,ICT设施投资持续
声明:本站内容均收集整理于互联网,目的在于传递更多信息,并不代表本站及子站赞同其观点和对其真实性负责,我们仅如实呈现供网友学习和参考。如有侵权和不妥请联系(hello#ulapia.com)告知,我们会立即删除。
分享