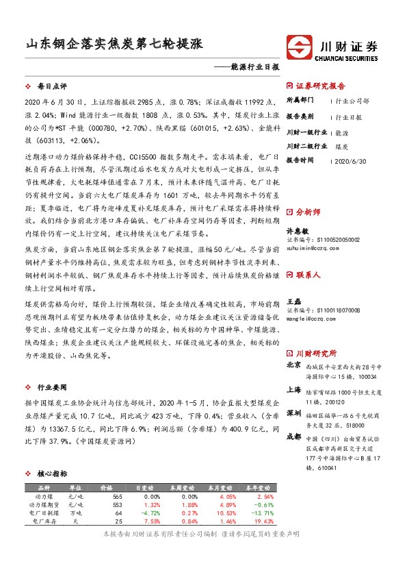
川财证券-能源行业日报:山东钢企落实焦炭第七轮提涨

页数: 3页
行业: 煤炭采选
作者: 王磊 许惠敏
发布机构: 川财证券
发布日期: 2020-06-30
能源行业日报:山东钢企落实焦炭第七轮提涨
提示:通过电脑端浏览器访问本站体验更佳哦! 免费查看研报全文
川财证券 - 能源行业日报:山东钢企落实焦炭第七轮提涨
页码: /
该研报暂无在线预览,请下载后查看!
Loading...
能源行业日报:山东钢企落实焦炭第七轮提涨
声明:本站内容均收集整理于互联网,目的在于传递更多信息,并不代表本站及子站赞同其观点和对其真实性负责,我们仅如实呈现供网友学习和参考。如有侵权和不妥请联系(hello#ulapia.com)告知,我们会立即删除。
分享