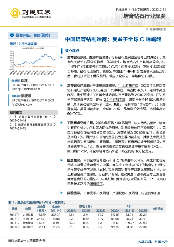
财通证券-培育钻石行业深度研究:中国培育钻制造商:受益于全球C端崛起

页数: 57页
评级: 增持
行业: 通用设备
作者: 刘洋 李跃博
发布机构: 财通证券
发布日期: 2022-02-15
培育钻石行业深度研究:中国培育钻制造商:受益于全球C端崛起
提示:通过电脑端浏览器访问本站体验更佳哦! 免费查看研报全文
财通证券 - 培育钻石行业深度研究:中国培育钻制造商:受益于全球C端崛起
页码: /
该研报暂无在线预览,请下载后查看!
Loading...
培育钻石行业深度研究:中国培育钻制造商:受益于全球C端崛起
声明:本站内容均收集整理于互联网,目的在于传递更多信息,并不代表本站及子站赞同其观点和对其真实性负责,我们仅如实呈现供网友学习和参考。如有侵权和不妥请联系(hello#ulapia.com)告知,我们会立即删除。
分享