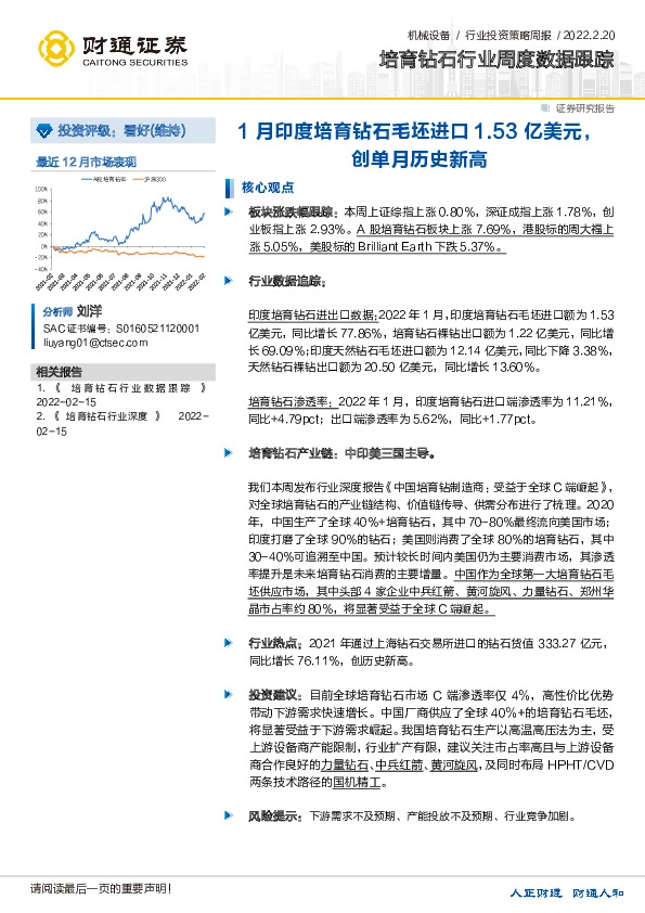
财通证券-培育钻石行业周度数据跟踪:1月印度培育钻石毛坯进口1.53亿美元,创单月历史新高

页数: 10页
评级: 增持
行业: 珠宝首饰
作者: 刘洋
发布机构: 财通证券
发布日期: 2022-02-21
培育钻石行业周度数据跟踪:1月印度培育钻石毛坯进口1.53亿美元,创单月历史新高
提示:通过电脑端浏览器访问本站体验更佳哦! 免费查看研报全文
财通证券 - 培育钻石行业周度数据跟踪:1月印度培育钻石毛坯进口1.53亿美元,创单月历史新高
页码: /
该研报暂无在线预览,请下载后查看!
Loading...
培育钻石行业周度数据跟踪:1月印度培育钻石毛坯进口1.53亿美元,创单月历史新高
声明:本站内容均收集整理于互联网,目的在于传递更多信息,并不代表本站及子站赞同其观点和对其真实性负责,我们仅如实呈现供网友学习和参考。如有侵权和不妥请联系(hello#ulapia.com)告知,我们会立即删除。
分享