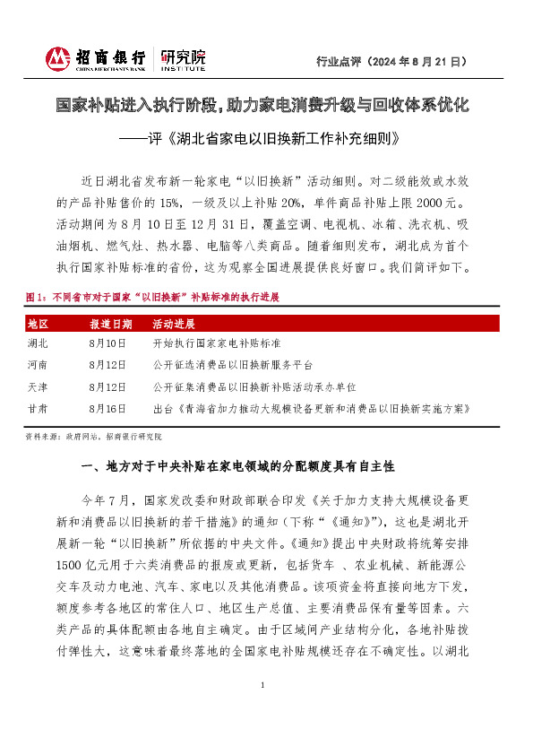
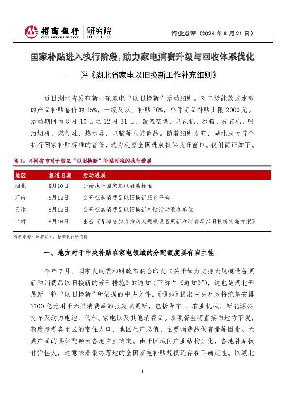
招商银行-评《湖北省家电以旧换新工作补充细则》:国家补贴进入执行阶段,助力家电消费升级与回收体系优化

页数: 3页
行业: 家电行业
作者: 王海量
发布机构: 招商银行
发布日期: 2024-08-30
评《湖北省家电以旧换新工作补充细则》:国家补贴进入执行阶段,助力家电消费升级与回收体系优化
提示:通过电脑端浏览器访问本站体验更佳哦! 免费查看研报全文
招商银行 - 评《湖北省家电以旧换新工作补充细则》:国家补贴进入执行阶段,助力家电消费升级与回收体系优化
页码: /
该研报暂无在线预览,请下载后查看!
Loading...
评《湖北省家电以旧换新工作补充细则》:国家补贴进入执行阶段,助力家电消费升级与回收体系优化
声明:本站内容均收集整理于互联网,目的在于传递更多信息,并不代表本站及子站赞同其观点和对其真实性负责,我们仅如实呈现供网友学习和参考。如有侵权和不妥请联系(hello#ulapia.com)告知,我们会立即删除。
分享