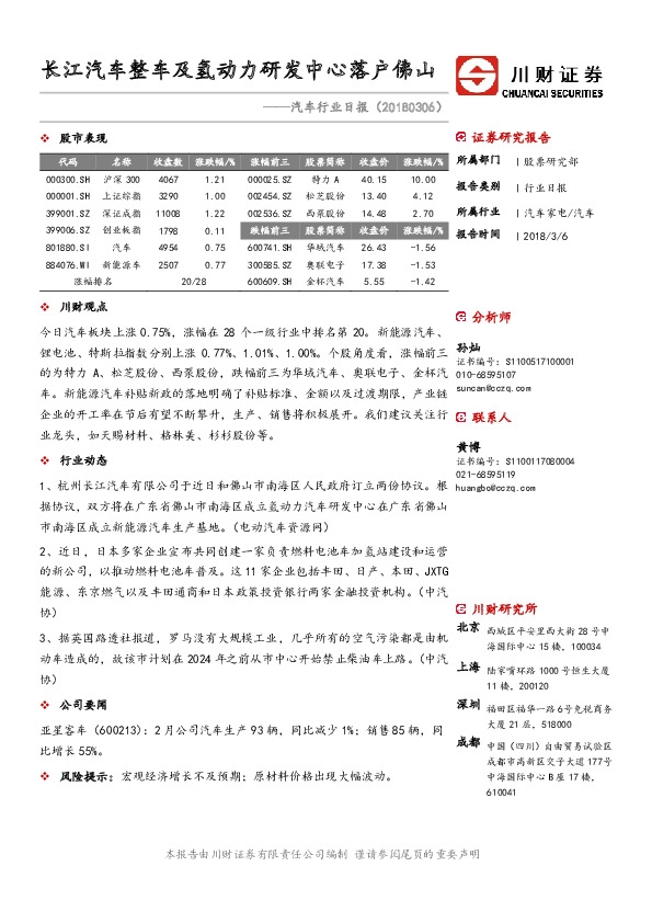
川财证券-汽车行业日报:长江汽车整车及氢动力研发中心落户佛山

页数: 2页
行业: 汽车行业
作者: 黄博 孙灿
发布机构: 川财证券
发布日期: 2018-03-07
汽车行业日报:长江汽车整车及氢动力研发中心落户佛山
提示:通过电脑端浏览器访问本站体验更佳哦! 免费查看研报全文
川财证券 - 汽车行业日报:长江汽车整车及氢动力研发中心落户佛山
页码: /
该研报暂无在线预览,请下载后查看!
Loading...
汽车行业日报:长江汽车整车及氢动力研发中心落户佛山
声明:本站内容均收集整理于互联网,目的在于传递更多信息,并不代表本站及子站赞同其观点和对其真实性负责,我们仅如实呈现供网友学习和参考。如有侵权和不妥请联系(hello#ulapia.com)告知,我们会立即删除。
分享