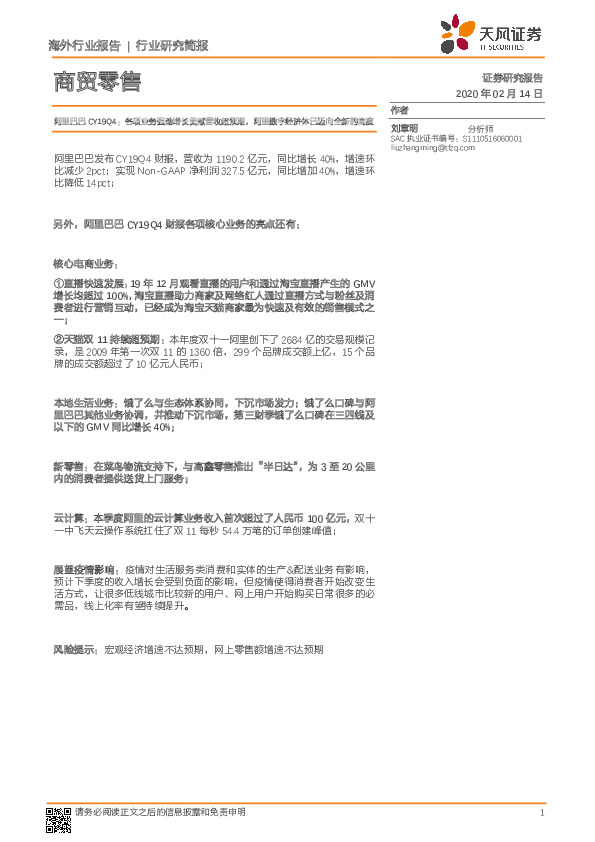
天风证券-商贸零售行业研究简报:阿里巴巴CY19Q4:各项业务强劲增长贡献营收超预期,阿里数字经济体已迈向全新的高度

页数: 11页
行业: 商业百货
作者: 刘章明
发布机构: 天风证券
发布日期: 2020-02-14
商贸零售行业研究简报:阿里巴巴CY19Q4:各项业务强劲增长贡献营收超预期,阿里数字经济体已迈向全新的高度
提示:通过电脑端浏览器访问本站体验更佳哦! 免费查看研报全文
天风证券 - 商贸零售行业研究简报:阿里巴巴CY19Q4:各项业务强劲增长贡献营收超预期,阿里数字经济体已迈向全新的高度
页码: /
该研报暂无在线预览,请下载后查看!
Loading...
商贸零售行业研究简报:阿里巴巴CY19Q4:各项业务强劲增长贡献营收超预期,阿里数字经济体已迈向全新的高度
声明:本站内容均收集整理于互联网,目的在于传递更多信息,并不代表本站及子站赞同其观点和对其真实性负责,我们仅如实呈现供网友学习和参考。如有侵权和不妥请联系(hello#ulapia.com)告知,我们会立即删除。
分享