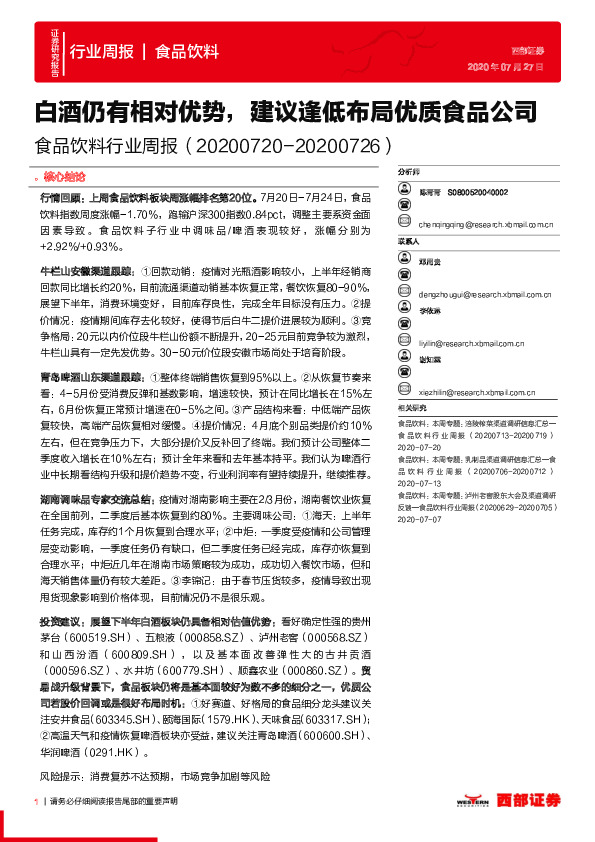
西部证券-食品饮料行业周报:白酒仍有相对优势,建议逢低布局优质食品公司

页数: 12页
行业: 食品饮料
作者: 陈青青
发布机构: 西部证券
发布日期: 2020-07-27
食品饮料行业周报:白酒仍有相对优势,建议逢低布局优质食品公司
提示:通过电脑端浏览器访问本站体验更佳哦! 免费查看研报全文
西部证券 - 食品饮料行业周报:白酒仍有相对优势,建议逢低布局优质食品公司
页码: /
该研报暂无在线预览,请下载后查看!
Loading...
食品饮料行业周报:白酒仍有相对优势,建议逢低布局优质食品公司
声明:本站内容均收集整理于互联网,目的在于传递更多信息,并不代表本站及子站赞同其观点和对其真实性负责,我们仅如实呈现供网友学习和参考。如有侵权和不妥请联系(hello#ulapia.com)告知,我们会立即删除。
分享