国信证券-《“十四五”可再生能源发展规划》政策点评:高质量发展可再生能源,公平竞争促储能迎良机

页数: 9页
评级: 增持
行业: 公用事业
作者: 黄秀杰
发布机构: 国信证券
发布日期: 2022-06-02
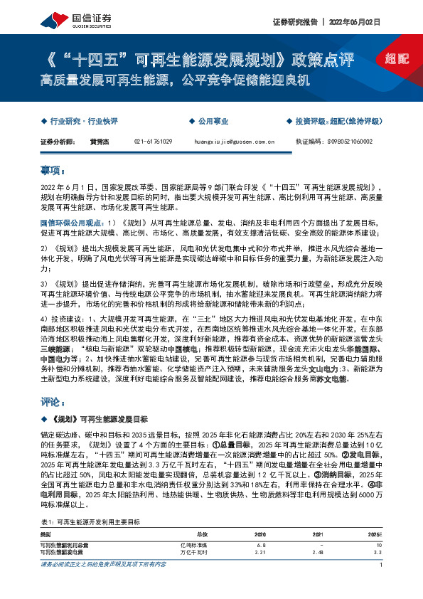
《“十四五”可再生能源发展规划》政策点评:高质量发展可再生能源,公平竞争促储能迎良机
提示:通过电脑端浏览器访问本站体验更佳哦! 免费查看研报全文
国信证券 - 《“十四五”可再生能源发展规划》政策点评:高质量发展可再生能源,公平竞争促储能迎良机
页码: /
该研报暂无在线预览,请下载后查看!
Loading...
《“十四五”可再生能源发展规划》政策点评:高质量发展可再生能源,公平竞争促储能迎良机
声明:本站内容均收集整理于互联网,目的在于传递更多信息,并不代表本站及子站赞同其观点和对其真实性负责,我们仅如实呈现供网友学习和参考。如有侵权和不妥请联系(hello#ulapia.com)告知,我们会立即删除。
分享