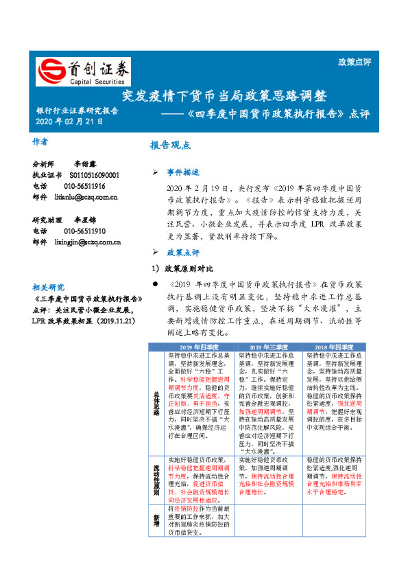
首创证券-《四季度中国货币政策执行报告》点评:突发疫情下货币当局政策思路调整

页数: 5页
行业: 银行
发布机构: 首创证券
发布日期: 2020-02-21
《四季度中国货币政策执行报告》点评:突发疫情下货币当局政策思路调整
提示:通过电脑端浏览器访问本站体验更佳哦! 免费查看研报全文
首创证券 - 《四季度中国货币政策执行报告》点评:突发疫情下货币当局政策思路调整
页码: /
该研报暂无在线预览,请下载后查看!
Loading...
《四季度中国货币政策执行报告》点评:突发疫情下货币当局政策思路调整
声明:本站内容均收集整理于互联网,目的在于传递更多信息,并不代表本站及子站赞同其观点和对其真实性负责,我们仅如实呈现供网友学习和参考。如有侵权和不妥请联系(hello#ulapia.com)告知,我们会立即删除。
分享