华创证券-银行业重大事项点评:1月金融数据点评:企业中长期融资回升

页数: 5页
评级: 中性
行业: 银行
作者: 张明
发布机构: 华创证券
发布日期: 2019-02-15
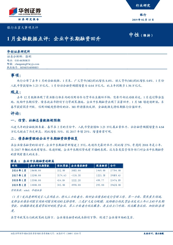
银行业重大事项点评:1月金融数据点评:企业中长期融资回升
提示:通过电脑端浏览器访问本站体验更佳哦! 免费查看研报全文
华创证券 - 银行业重大事项点评:1月金融数据点评:企业中长期融资回升
页码: /
该研报暂无在线预览,请下载后查看!
Loading...
银行业重大事项点评:1月金融数据点评:企业中长期融资回升
声明:本站内容均收集整理于互联网,目的在于传递更多信息,并不代表本站及子站赞同其观点和对其真实性负责,我们仅如实呈现供网友学习和参考。如有侵权和不妥请联系(hello#ulapia.com)告知,我们会立即删除。
分享