信达证券-原油月报:三大机构上调2024年全球原油需求

页数: 27页
评级: 持有
行业: 石油行业
发布机构: 信达证券
发布日期: 2024-02-07
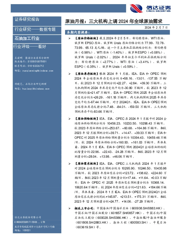
原油月报:三大机构上调2024年全球原油需求
提示:通过电脑端浏览器访问本站体验更佳哦! 免费查看研报全文
信达证券 - 原油月报:三大机构上调2024年全球原油需求
页码: /
该研报暂无在线预览,请下载后查看!
Loading...
原油月报:三大机构上调2024年全球原油需求
声明:本站内容均收集整理于互联网,目的在于传递更多信息,并不代表本站及子站赞同其观点和对其真实性负责,我们仅如实呈现供网友学习和参考。如有侵权和不妥请联系(hello#ulapia.com)告知,我们会立即删除。
分享