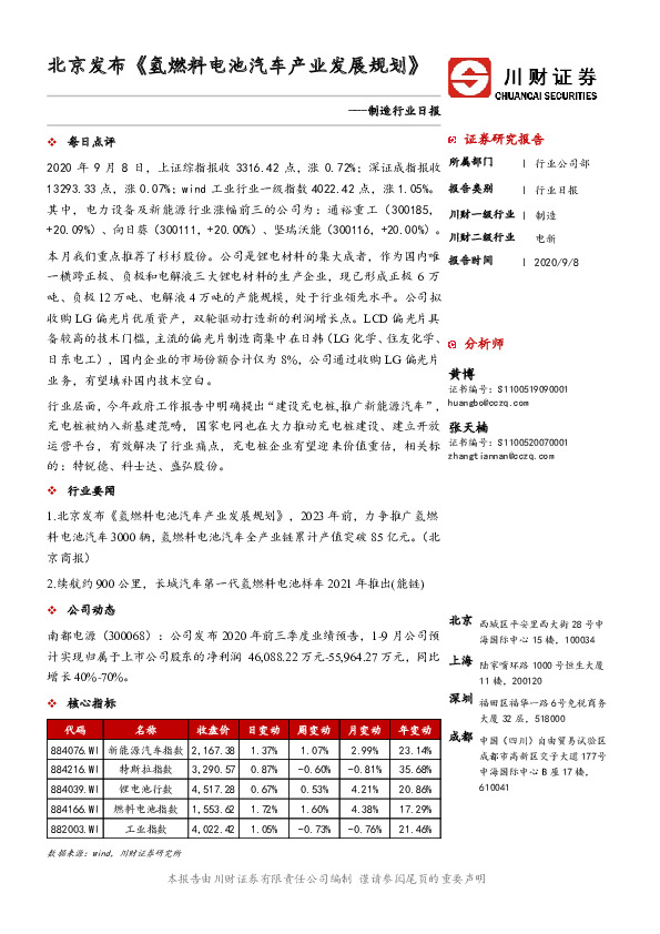
川财证券-制造行业日报:北京发布《氢燃料电池汽车产业发展规划》

页数: 3页
行业: 输配电气
作者: 黄博 张天楠
发布机构: 川财证券
发布日期: 2020-09-08
制造行业日报:北京发布《氢燃料电池汽车产业发展规划》
提示:通过电脑端浏览器访问本站体验更佳哦! 免费查看研报全文
川财证券 - 制造行业日报:北京发布《氢燃料电池汽车产业发展规划》
页码: /
该研报暂无在线预览,请下载后查看!
Loading...
制造行业日报:北京发布《氢燃料电池汽车产业发展规划》
声明:本站内容均收集整理于互联网,目的在于传递更多信息,并不代表本站及子站赞同其观点和对其真实性负责,我们仅如实呈现供网友学习和参考。如有侵权和不妥请联系(hello#ulapia.com)告知,我们会立即删除。
分享