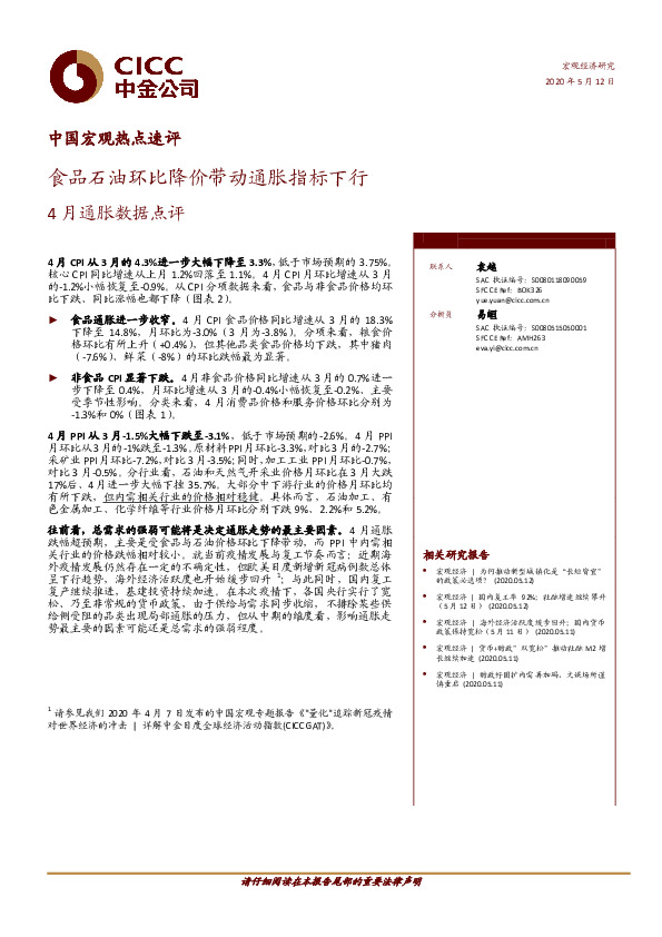
中金公司-4月通胀数据点评:食品石油环比降价带动通胀指标下行

页数: 4页
作者: 易峘 袁越
发布机构: 中金公司
发布日期: 2020-05-12
4月通胀数据点评:食品石油环比降价带动通胀指标下行
提示:通过电脑端浏览器访问本站体验更佳哦! 免费查看研报全文
中金公司 - 4月通胀数据点评:食品石油环比降价带动通胀指标下行
页码: /
该研报暂无在线预览,请下载后查看!
Loading...
4月通胀数据点评:食品石油环比降价带动通胀指标下行
声明:本站内容均收集整理于互联网,目的在于传递更多信息,并不代表本站及子站赞同其观点和对其真实性负责,我们仅如实呈现供网友学习和参考。如有侵权和不妥请联系(hello#ulapia.com)告知,我们会立即删除。
分享