首页
(current)
个股研报
行业研报
策略研报
宏观研报
新股研报
券商晨报
财经导航
会员中心
首页
宏观研报
麦高证券
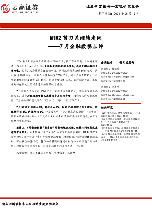
麦高证券-7月金融数据点评:M1M2剪刀差继续走阔
页数:
8页
作者:
钟奕昕
刘娟秀
发布机构:
麦高证券
发布日期: 2024-08-17
提示:通过
电脑端浏览器
访问本站体验更佳哦!
免费查看研报全文
麦高证券 - 7月金融数据点评:M1M2剪刀差继续走阔
页码:
/
该研报暂无在线预览,请下载后查看!
Loading...
研报PDF文件下载链接
×
下载链接有效期仅三分钟,如有需要请尽快完成下载!
×
配额消耗提示
×
查看研报全文与下载研报共享每日配额,查看或下载同一篇研报仅扣除一次配额,每日配额将于凌晨进行重置。
点击不再提示后将不再弹出该窗口可在会员中心设置中重新开启。
声明:本站内容均收集整理于互联网,目的在于传递更多信息,并不代表本站及子站赞同其观点和对其真实性负责,我们仅如实呈现供网友学习和参考。如有侵权和不妥请联系(hello#ulapia.com)告知,我们会立即删除。
推荐阅读
华泰期货
中国8月金融数据点评:M1M2剪刀差底部向上收敛
发布日期: 2020-09-14
中山证券
7月金融数据点评
发布日期: 2025-08-19
中银证券
7月金融数据点评:提振内需的重要性上升
发布日期: 2025-08-19
国贸期货
7月金融数据点评
发布日期: 2025-08-15
太平洋
7月金融数据点评:社融同比续升,信贷转为负增
发布日期: 2025-08-15
返回上一页
分享到微信
×
分享