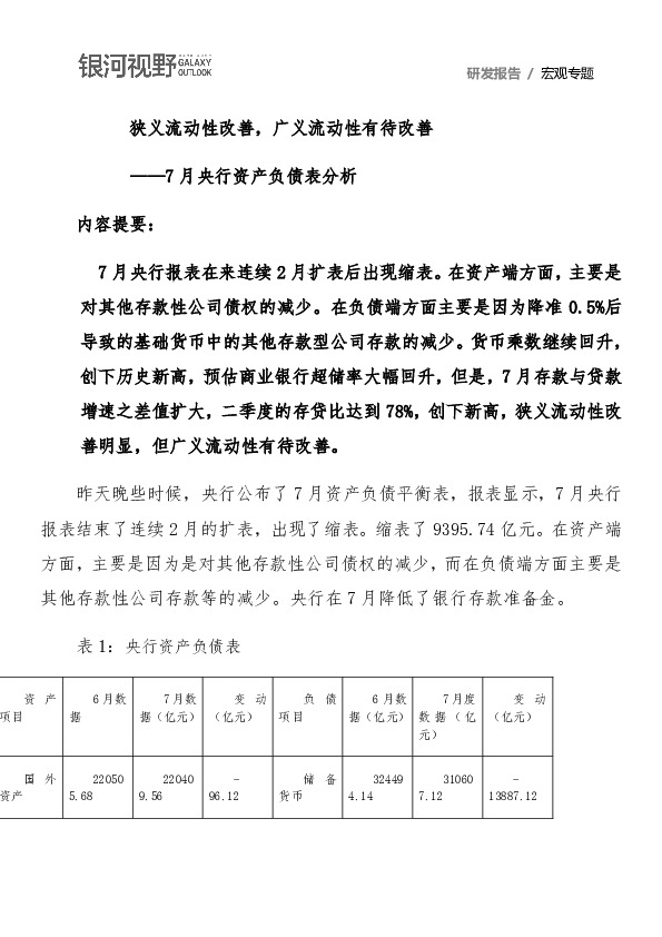
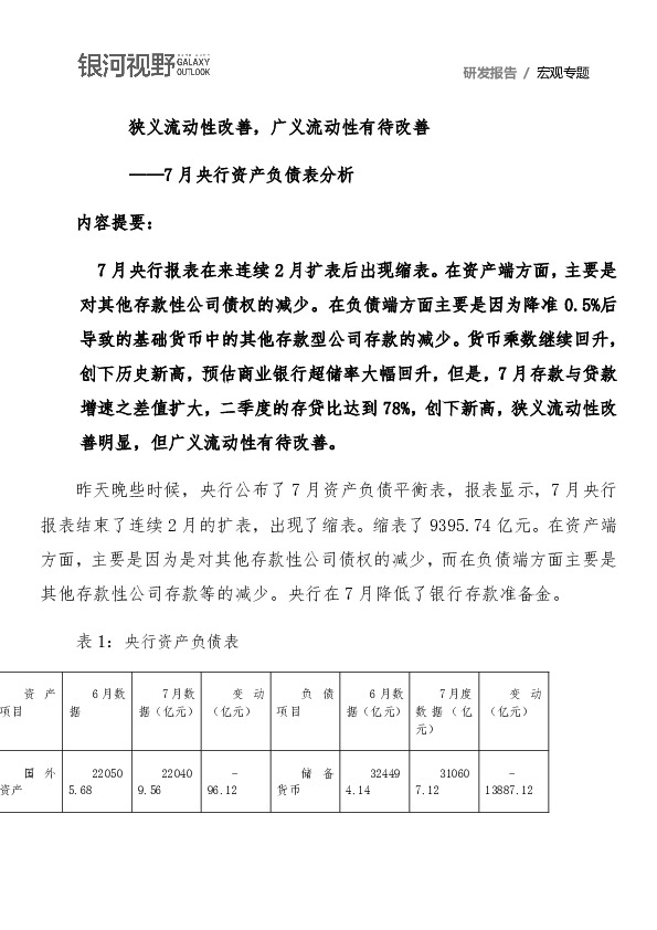
银河期货-7月央行资产负债表分析:狭义流动性改善,广义流动性有待改善

页数: 10页
作者: 万一菁
发布机构: 银河期货
发布日期: 2021-09-09
7月央行资产负债表分析:狭义流动性改善,广义流动性有待改善
提示:通过电脑端浏览器访问本站体验更佳哦! 免费查看研报全文
银河期货 - 7月央行资产负债表分析:狭义流动性改善,广义流动性有待改善
页码: /
该研报暂无在线预览,请下载后查看!
Loading...
7月央行资产负债表分析:狭义流动性改善,广义流动性有待改善
声明:本站内容均收集整理于互联网,目的在于传递更多信息,并不代表本站及子站赞同其观点和对其真实性负责,我们仅如实呈现供网友学习和参考。如有侵权和不妥请联系(hello#ulapia.com)告知,我们会立即删除。
分享