大公国际-从三中全会公报看进一步全面深化改革的战略重点

页数: 3页
作者: 李喆 孙榕
发布机构: 大公国际
发布日期: 2024-07-19
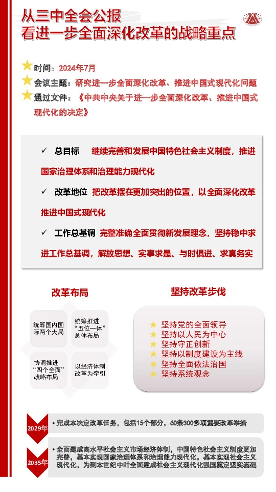
从三中全会公报看进一步全面深化改革的战略重点
提示:通过电脑端浏览器访问本站体验更佳哦! 免费查看研报全文
大公国际 - 从三中全会公报看进一步全面深化改革的战略重点
页码: /
该研报暂无在线预览,请下载后查看!
Loading...
从三中全会公报看进一步全面深化改革的战略重点
声明:本站内容均收集整理于互联网,目的在于传递更多信息,并不代表本站及子站赞同其观点和对其真实性负责,我们仅如实呈现供网友学习和参考。如有侵权和不妥请联系(hello#ulapia.com)告知,我们会立即删除。
分享