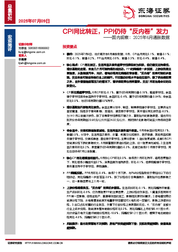
东海证券-国内观察:2025年6月通胀数据:CPI同比转正,PPI仍待“反内卷”发力

页数: 4页
作者: 刘思佳
发布机构: 东海证券
发布日期: 2025-07-09
国内观察:2025年6月通胀数据:CPI同比转正,PPI仍待“反内卷”发力
提示:通过电脑端浏览器访问本站体验更佳哦! 免费查看研报全文
东海证券 - 国内观察:2025年6月通胀数据:CPI同比转正,PPI仍待“反内卷”发力
页码: /
该研报暂无在线预览,请下载后查看!
Loading...
国内观察:2025年6月通胀数据:CPI同比转正,PPI仍待“反内卷”发力
声明:本站内容均收集整理于互联网,目的在于传递更多信息,并不代表本站及子站赞同其观点和对其真实性负责,我们仅如实呈现供网友学习和参考。如有侵权和不妥请联系(hello#ulapia.com)告知,我们会立即删除。
分享