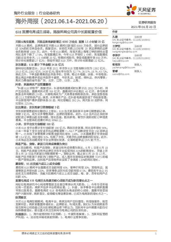
天风证券-海外周报:618直播电商成主战场,港股科网公司具中长期配置价值

页数: 10页
发布机构: 天风证券
发布日期: 2021-06-21
海外周报:618直播电商成主战场,港股科网公司具中长期配置价值
提示:通过电脑端浏览器访问本站体验更佳哦! 免费查看研报全文
天风证券 - 海外周报:618直播电商成主战场,港股科网公司具中长期配置价值
页码: /
该研报暂无在线预览,请下载后查看!
Loading...
海外周报:618直播电商成主战场,港股科网公司具中长期配置价值
声明:本站内容均收集整理于互联网,目的在于传递更多信息,并不代表本站及子站赞同其观点和对其真实性负责,我们仅如实呈现供网友学习和参考。如有侵权和不妥请联系(hello#ulapia.com)告知,我们会立即删除。
分享