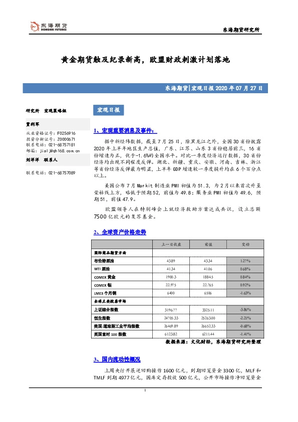
东海期货-宏观日报:黄金期货触及纪录新高,欧盟财政刺激计划落地

页数: 2页
作者: 贾利军
发布机构: 东海期货
发布日期: 2020-07-27
宏观日报:黄金期货触及纪录新高,欧盟财政刺激计划落地
提示:通过电脑端浏览器访问本站体验更佳哦! 免费查看研报全文
东海期货 - 宏观日报:黄金期货触及纪录新高,欧盟财政刺激计划落地
页码: /
该研报暂无在线预览,请下载后查看!
Loading...
宏观日报:黄金期货触及纪录新高,欧盟财政刺激计划落地
声明:本站内容均收集整理于互联网,目的在于传递更多信息,并不代表本站及子站赞同其观点和对其真实性负责,我们仅如实呈现供网友学习和参考。如有侵权和不妥请联系(hello#ulapia.com)告知,我们会立即删除。
分享