首页
(current)
个股研报
行业研报
策略研报
宏观研报
新股研报
券商晨报
财经导航
会员中心
首页
宏观研报
倍特期货
倍特期货-早间要闻
页数:
1页
发布机构:
倍特期货
发布日期: 2020-11-10
提示:通过
电脑端浏览器
访问本站体验更佳哦!
免费查看研报全文
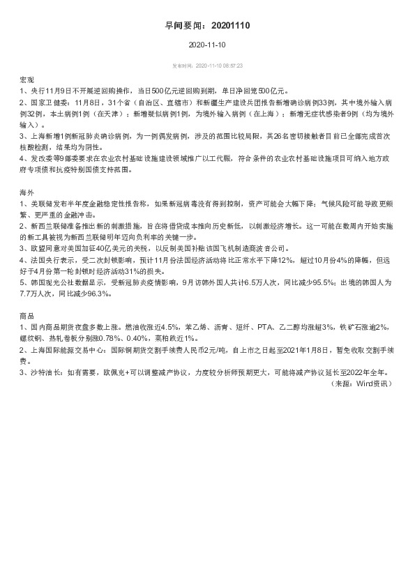
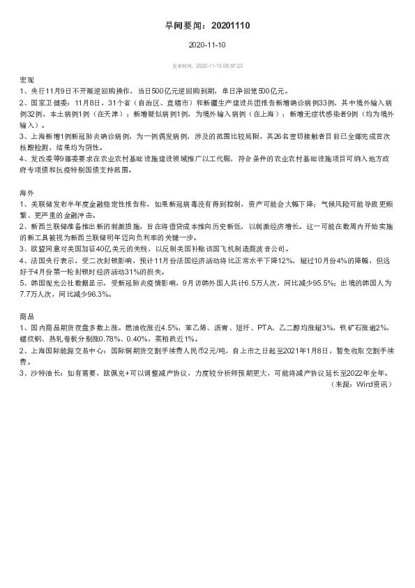
倍特期货 - 早间要闻
页码:
/
该研报暂无在线预览,请下载后查看!
Loading...
研报PDF文件下载链接
×
下载链接有效期仅三分钟,如有需要请尽快完成下载!
×
配额消耗提示
×
查看研报全文与下载研报共享每日配额,查看或下载同一篇研报仅扣除一次配额,每日配额将于凌晨进行重置。
点击不再提示后将不再弹出该窗口可在会员中心设置中重新开启。
声明:本站内容均收集整理于互联网,目的在于传递更多信息,并不代表本站及子站赞同其观点和对其真实性负责,我们仅如实呈现供网友学习和参考。如有侵权和不妥请联系(hello#ulapia.com)告知,我们会立即删除。
推荐阅读
倍特期货
早间要闻
发布日期: 2021-08-04
倍特期货
早间要闻
发布日期: 2021-07-28
倍特期货
早间要闻
发布日期: 2021-07-20
倍特期货
早间要闻
发布日期: 2021-07-14
倍特期货
早间要闻
发布日期: 2021-03-24
倍特期货
早间要闻
发布日期: 2021-03-16
返回上一页
分享到微信
×
分享