川财证券-2020年中报点评:20Q2业绩环比有所改善,全年向好趋势不变

页数: 3页
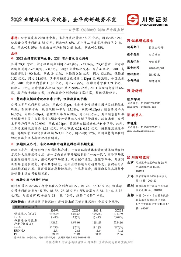
评级: 增持
行业: 酿酒行业
关联股票: 口子窖
发布机构: 川财证券
发布日期: 2020-08-28
¥32.57
+0.27 0.84%
更新时间:2025-11-13 14:50:05 雪球行情
最高: 32.60 今开: 32.28 昨收: 32.30
最低: 32.11 成交量: 4.47万手 成交额: 1.45亿
2020年中报点评:20Q2业绩环比有所改善,全年向好趋势不变
提示:通过电脑端浏览器访问本站体验更佳哦! 免费查看研报全文
川财证券 - 2020年中报点评:20Q2业绩环比有所改善,全年向好趋势不变
页码: /
该研报暂无在线预览,请下载后查看!
Loading...
2020年中报点评:20Q2业绩环比有所改善,全年向好趋势不变
声明:本站内容均收集整理于互联网,目的在于传递更多信息,并不代表本站及子站赞同其观点和对其真实性负责,我们仅如实呈现供网友学习和参考。如有侵权和不妥请联系(hello#ulapia.com)告知,我们会立即删除。
分享