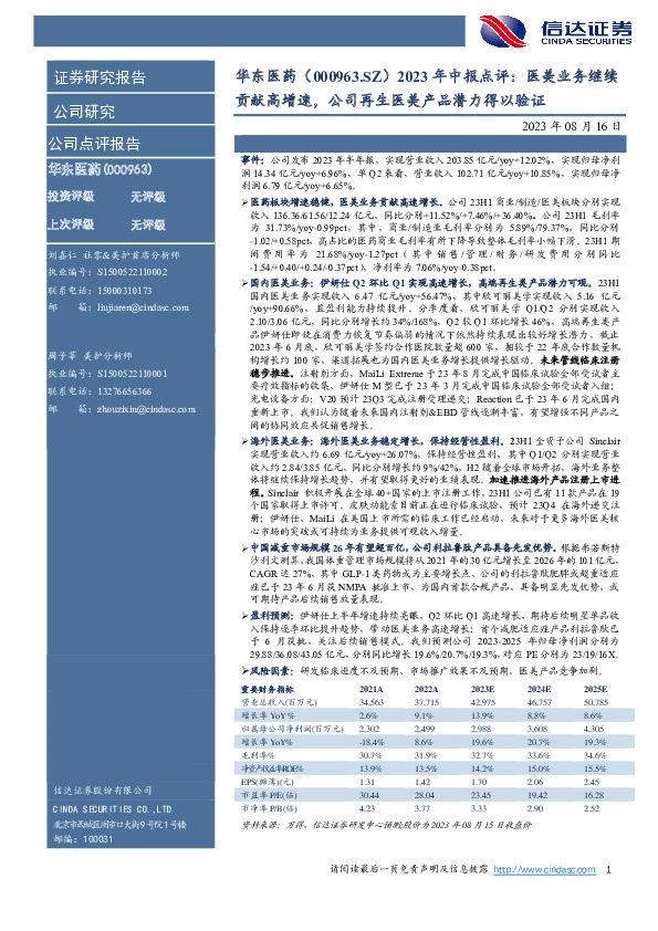
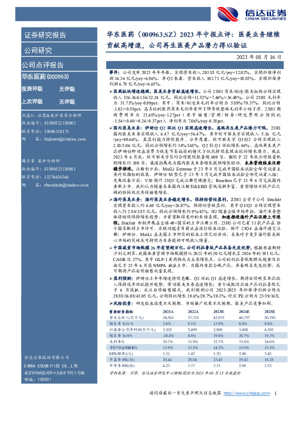
信达证券-2023年中报点评:医美业务继续贡献高增速,公司再生医美产品潜力得以验证

页数: 4页
行业: 化学制药
关联股票: 华东医药
发布机构: 信达证券
发布日期: 2023-08-16
¥40.87
-0.77 -1.85%
更新时间:2025-11-04 14:50:03 雪球行情
最高: 41.64 今开: 41.58 昨收: 41.64
最低: 40.70 成交量: 7.33万手 成交额: 3.00亿
2023年中报点评:医美业务继续贡献高增速,公司再生医美产品潜力得以验证
提示:通过电脑端浏览器访问本站体验更佳哦! 免费查看研报全文
信达证券 - 2023年中报点评:医美业务继续贡献高增速,公司再生医美产品潜力得以验证
页码: /
该研报暂无在线预览,请下载后查看!
Loading...
2023年中报点评:医美业务继续贡献高增速,公司再生医美产品潜力得以验证
声明:本站内容均收集整理于互联网,目的在于传递更多信息,并不代表本站及子站赞同其观点和对其真实性负责,我们仅如实呈现供网友学习和参考。如有侵权和不妥请联系(hello#ulapia.com)告知,我们会立即删除。
分享