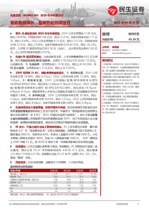
民生证券-2025年半年报点评:营收稳健增长,品牌势能持续提升

页数: 3页
评级: 买入
行业: 美容护理
作者: 解慧新
关联股票: 丸美生物
发布机构: 民生证券
发布日期: 2025-08-25
¥34.57
-1.46 -4.05%
更新时间:2025-10-31 14:50:05 雪球行情
最高: 35.40 今开: 35.40 昨收: 36.03
最低: 34.50 成交量: 5.58万手 成交额: 1.94亿
2025年半年报点评:营收稳健增长,品牌势能持续提升
提示:通过电脑端浏览器访问本站体验更佳哦! 免费查看研报全文
民生证券 - 2025年半年报点评:营收稳健增长,品牌势能持续提升
页码: /
该研报暂无在线预览,请下载后查看!
Loading...
2025年半年报点评:营收稳健增长,品牌势能持续提升
声明:本站内容均收集整理于互联网,目的在于传递更多信息,并不代表本站及子站赞同其观点和对其真实性负责,我们仅如实呈现供网友学习和参考。如有侵权和不妥请联系(hello#ulapia.com)告知,我们会立即删除。
分享