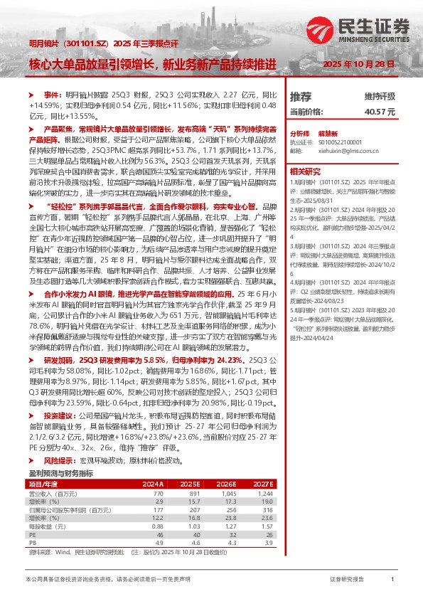
民生证券-2025年三季报点评:核心大单品放量引领增长,新业务新产品持续推进

页数: 3页
评级: 买入
行业: 家用轻工
作者: 解慧新
关联股票: 明月镜片
发布机构: 民生证券
发布日期: 2025-10-28
¥41.26
+0.66 1.63%
更新时间:2025-10-31 14:50:06 雪球行情
最高: 41.50 今开: 40.61 昨收: 40.60
最低: 40.59 成交量: 2.53万手 成交额: 1.04亿
2025年三季报点评:核心大单品放量引领增长,新业务新产品持续推进
提示:通过电脑端浏览器访问本站体验更佳哦! 免费查看研报全文
民生证券 - 2025年三季报点评:核心大单品放量引领增长,新业务新产品持续推进
页码: /
该研报暂无在线预览,请下载后查看!
Loading...
2025年三季报点评:核心大单品放量引领增长,新业务新产品持续推进
声明:本站内容均收集整理于互联网,目的在于传递更多信息,并不代表本站及子站赞同其观点和对其真实性负责,我们仅如实呈现供网友学习和参考。如有侵权和不妥请联系(hello#ulapia.com)告知,我们会立即删除。
分享