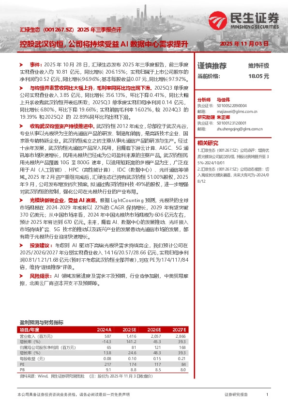
民生证券-2025年三季报点评:控股武汉钧恒,公司将持续受益AI数据中心需求提升

页数: 3页
评级: 增持
行业: 工程建设
关联股票: 汇绿生态
发布机构: 民生证券
发布日期: 2025-11-03
¥17.1
-0.63 -3.55%
更新时间:2025-11-05 11:10:06 雪球行情
最高: 17.48 今开: 17.11 昨收: 17.73
最低: 16.85 成交量: 23.39万手 成交额: 4.00亿
2025年三季报点评:控股武汉钧恒,公司将持续受益AI数据中心需求提升
提示:通过电脑端浏览器访问本站体验更佳哦! 免费查看研报全文
民生证券 - 2025年三季报点评:控股武汉钧恒,公司将持续受益AI数据中心需求提升
页码: /
该研报暂无在线预览,请下载后查看!
Loading...
2025年三季报点评:控股武汉钧恒,公司将持续受益AI数据中心需求提升
声明:本站内容均收集整理于互联网,目的在于传递更多信息,并不代表本站及子站赞同其观点和对其真实性负责,我们仅如实呈现供网友学习和参考。如有侵权和不妥请联系(hello#ulapia.com)告知,我们会立即删除。
分享