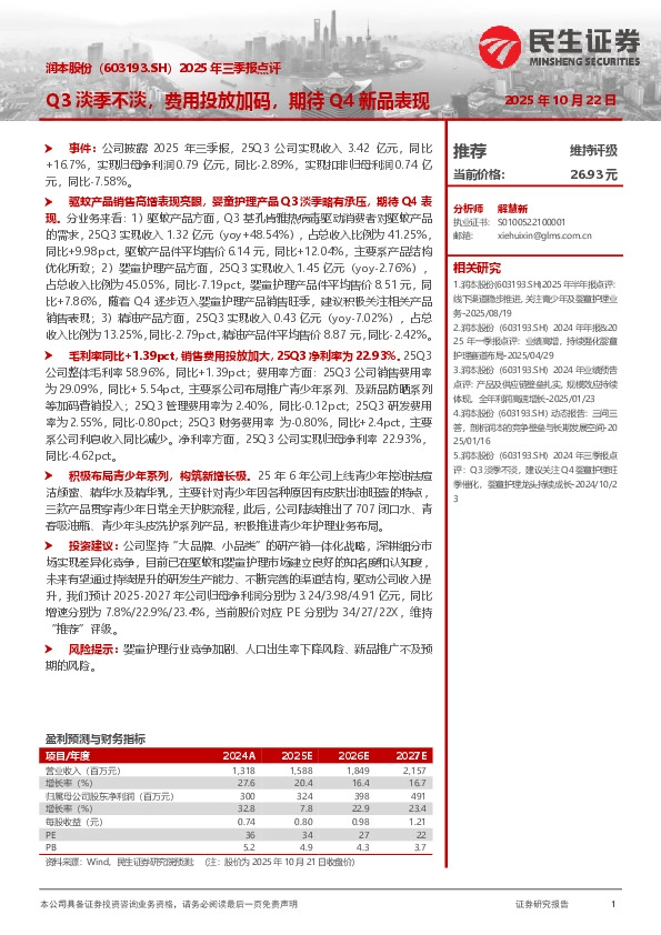
民生证券-2025年三季报点评:Q3淡季不淡,费用投放加码,期待Q4新品表现

页数: 3页
评级: 买入
行业: 美容护理
作者: 解慧新
关联股票: 润本股份
发布机构: 民生证券
发布日期: 2025-10-22
¥26.36
-0.12 -0.45%
更新时间:2025-10-30 14:20:05 雪球行情
最高: 26.56 今开: 26.48 昨收: 26.48
最低: 26.34 成交量: 1.23万手 成交额: 0.32亿
2025年三季报点评:Q3淡季不淡,费用投放加码,期待Q4新品表现
提示:通过电脑端浏览器访问本站体验更佳哦! 免费查看研报全文
民生证券 - 2025年三季报点评:Q3淡季不淡,费用投放加码,期待Q4新品表现
页码: /
该研报暂无在线预览,请下载后查看!
Loading...
2025年三季报点评:Q3淡季不淡,费用投放加码,期待Q4新品表现
声明:本站内容均收集整理于互联网,目的在于传递更多信息,并不代表本站及子站赞同其观点和对其真实性负责,我们仅如实呈现供网友学习和参考。如有侵权和不妥请联系(hello#ulapia.com)告知,我们会立即删除。
分享