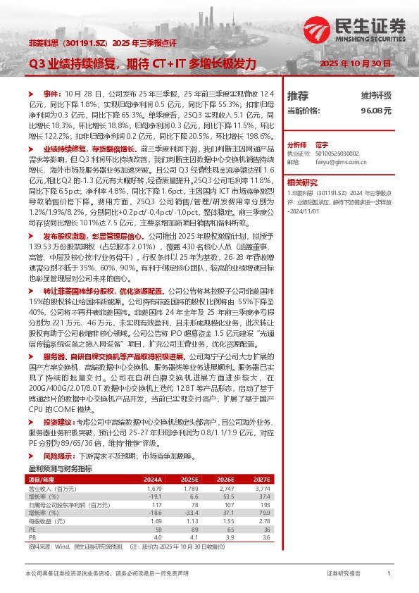
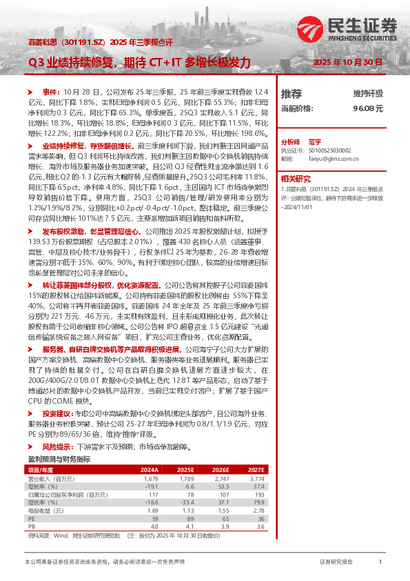
民生证券-2025年三季报点评:Q3业绩持续修复,期待CT+IT多增长极发力

页数: 3页
评级: 买入
行业: 通信设备
作者: 范宇
关联股票: 菲菱科思
发布机构: 民生证券
发布日期: 2025-10-30
¥96.21
-3.67 -3.67%
更新时间:2025-10-30 14:50:06 雪球行情
最高: 99.51 今开: 99.50 昨收: 99.88
最低: 95.73 成交量: 2.18万手 成交额: 2.12亿
2025年三季报点评:Q3业绩持续修复,期待CT+IT多增长极发力
提示:通过电脑端浏览器访问本站体验更佳哦! 免费查看研报全文
民生证券 - 2025年三季报点评:Q3业绩持续修复,期待CT+IT多增长极发力
页码: /
该研报暂无在线预览,请下载后查看!
Loading...
2025年三季报点评:Q3业绩持续修复,期待CT+IT多增长极发力
声明:本站内容均收集整理于互联网,目的在于传递更多信息,并不代表本站及子站赞同其观点和对其真实性负责,我们仅如实呈现供网友学习和参考。如有侵权和不妥请联系(hello#ulapia.com)告知,我们会立即删除。
分享