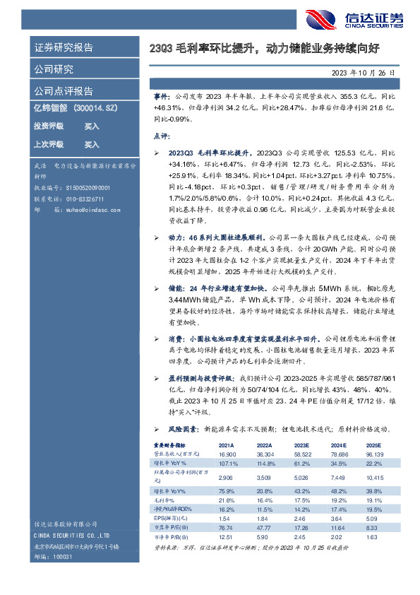
信达证券-23Q3毛利率环比提升,动力储能业务持续向好

页数: 4页
评级: 买入
行业: 电池
作者: 武浩 张鹏
关联股票: 亿纬锂能
发布机构: 信达证券
发布日期: 2023-10-26
¥83.19
-0.61 -0.73%
更新时间:2025-10-31 14:50:03 雪球行情
最高: 88.24 今开: 83.75 昨收: 83.80
最低: 83.17 成交量: 84.24万手 成交额: 72.21亿
23Q3毛利率环比提升,动力储能业务持续向好
提示:通过电脑端浏览器访问本站体验更佳哦! 免费查看研报全文
信达证券 - 23Q3毛利率环比提升,动力储能业务持续向好
页码: /
该研报暂无在线预览,请下载后查看!
Loading...
23Q3毛利率环比提升,动力储能业务持续向好
声明:本站内容均收集整理于互联网,目的在于传递更多信息,并不代表本站及子站赞同其观点和对其真实性负责,我们仅如实呈现供网友学习和参考。如有侵权和不妥请联系(hello#ulapia.com)告知,我们会立即删除。
分享