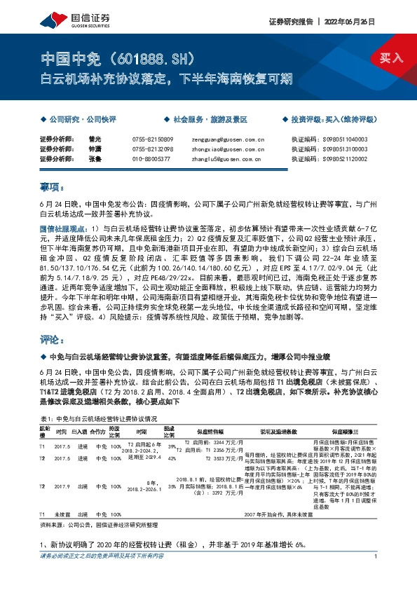
国信证券-白云机场补充协议落定,下半年海南恢复可期

页数: 8页
评级: 买入
行业: 旅游酒店
作者: 曾光 钟潇 张鲁
关联股票: 中国中免
发布机构: 国信证券
发布日期: 2022-06-29
¥78.81
+3.47 4.61%
更新时间:2025-11-07 14:50:04 雪球行情
最高: 80.80 今开: 76.51 昨收: 75.34
最低: 76.13 成交量: 74.15万手 成交额: 58.49亿
白云机场补充协议落定,下半年海南恢复可期
提示:通过电脑端浏览器访问本站体验更佳哦! 免费查看研报全文
国信证券 - 白云机场补充协议落定,下半年海南恢复可期
页码: /
该研报暂无在线预览,请下载后查看!
Loading...
白云机场补充协议落定,下半年海南恢复可期
声明:本站内容均收集整理于互联网,目的在于传递更多信息,并不代表本站及子站赞同其观点和对其真实性负责,我们仅如实呈现供网友学习和参考。如有侵权和不妥请联系(hello#ulapia.com)告知,我们会立即删除。
分享