信达证券-发布23Q3业绩预告,玻尿酸业务持续发力

页数: 4页
行业: 医疗器械
关联股票: 昊海生科
发布机构: 信达证券
发布日期: 2023-09-27
¥50.3
-0.06 -0.12%
更新时间:2025-11-07 14:50:05 雪球行情
最高: 50.40 今开: 50.36 昨收: 50.36
最低: 50.06 成交量: 40.69万手 成交额: 0.20亿
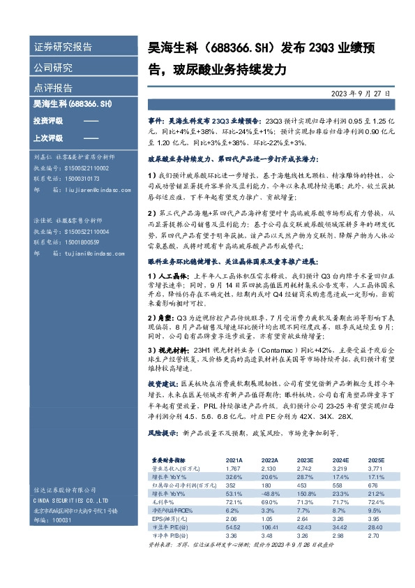
发布23Q3业绩预告,玻尿酸业务持续发力
提示:通过电脑端浏览器访问本站体验更佳哦! 免费查看研报全文
信达证券 - 发布23Q3业绩预告,玻尿酸业务持续发力
页码: /
该研报暂无在线预览,请下载后查看!
Loading...
发布23Q3业绩预告,玻尿酸业务持续发力
声明:本站内容均收集整理于互联网,目的在于传递更多信息,并不代表本站及子站赞同其观点和对其真实性负责,我们仅如实呈现供网友学习和参考。如有侵权和不妥请联系(hello#ulapia.com)告知,我们会立即删除。
分享