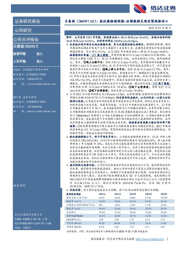
信达证券-股权激励超预期+后续数据兑现有望提振信心

页数: 12页
评级: 买入
行业: 美容护理
关联股票: 贝泰妮
发布机构: 信达证券
发布日期: 2023-03-30
¥44.99
+0.44 0.99%
更新时间:2025-10-31 14:50:06 雪球行情
最高: 45.20 今开: 44.50 昨收: 44.55
最低: 44.38 成交量: 2.94万手 成交额: 1.32亿
股权激励超预期+后续数据兑现有望提振信心
提示:通过电脑端浏览器访问本站体验更佳哦! 免费查看研报全文
信达证券 - 股权激励超预期+后续数据兑现有望提振信心
页码: /
该研报暂无在线预览,请下载后查看!
Loading...
股权激励超预期+后续数据兑现有望提振信心
声明:本站内容均收集整理于互联网,目的在于传递更多信息,并不代表本站及子站赞同其观点和对其真实性负责,我们仅如实呈现供网友学习和参考。如有侵权和不妥请联系(hello#ulapia.com)告知,我们会立即删除。
分享