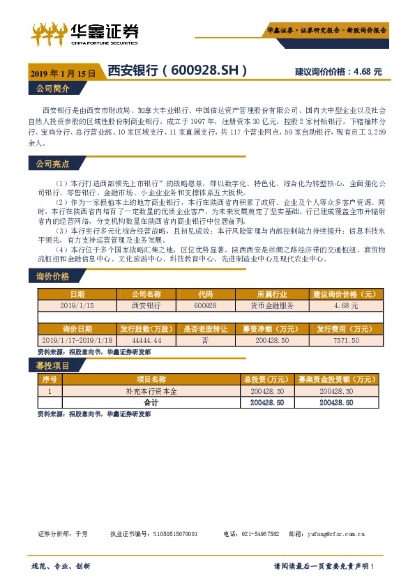
华鑫证券-新股询价报告

页数: 3页
行业: 银行
作者: 于芳
关联股票: 西安银行
发布机构: 华鑫证券
发布日期: 2019-01-15
¥4.11
-0.04 -0.96%
更新时间:2025-10-29 14:50:04 雪球行情
最高: 4.15 今开: 4.15 昨收: 4.15
最低: 4.08 成交量: 23.11万手 成交额: 0.95亿
新股询价报告
提示:通过电脑端浏览器访问本站体验更佳哦! 免费查看研报全文
华鑫证券 - 新股询价报告
页码: /
该研报暂无在线预览,请下载后查看!
Loading...
新股询价报告
声明:本站内容均收集整理于互联网,目的在于传递更多信息,并不代表本站及子站赞同其观点和对其真实性负责,我们仅如实呈现供网友学习和参考。如有侵权和不妥请联系(hello#ulapia.com)告知,我们会立即删除。
分享