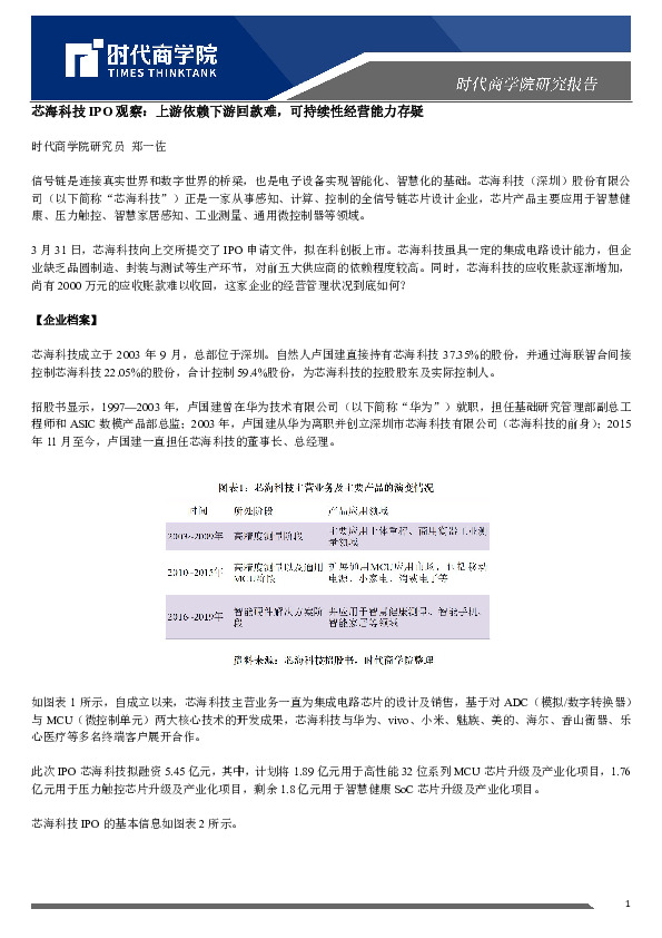
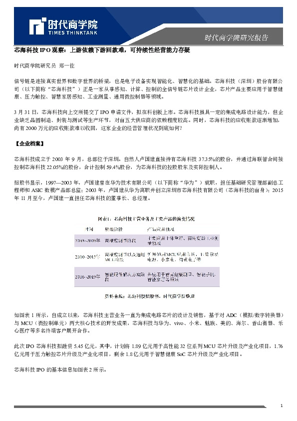
时代商学院-芯海科技IPO观察:上游依赖下游回款难,可持续性经营能力存疑

页数: 4页
行业: 软件服务
作者: 郑一佐
关联股票: 芯海科技
发布机构: 时代商学院
发布日期: 2020-04-10
¥34.36
-0.54 -1.55%
更新时间:2025-11-07 14:50:05 雪球行情
最高: 34.85 今开: 34.85 昨收: 34.90
最低: 34.20 成交量: 155.49万手 成交额: 0.54亿
芯海科技IPO观察:上游依赖下游回款难,可持续性经营能力存疑
提示:通过电脑端浏览器访问本站体验更佳哦! 免费查看研报全文
时代商学院 - 芯海科技IPO观察:上游依赖下游回款难,可持续性经营能力存疑
页码: /
该研报暂无在线预览,请下载后查看!
Loading...
芯海科技IPO观察:上游依赖下游回款难,可持续性经营能力存疑
声明:本站内容均收集整理于互联网,目的在于传递更多信息,并不代表本站及子站赞同其观点和对其真实性负责,我们仅如实呈现供网友学习和参考。如有侵权和不妥请联系(hello#ulapia.com)告知,我们会立即删除。
分享