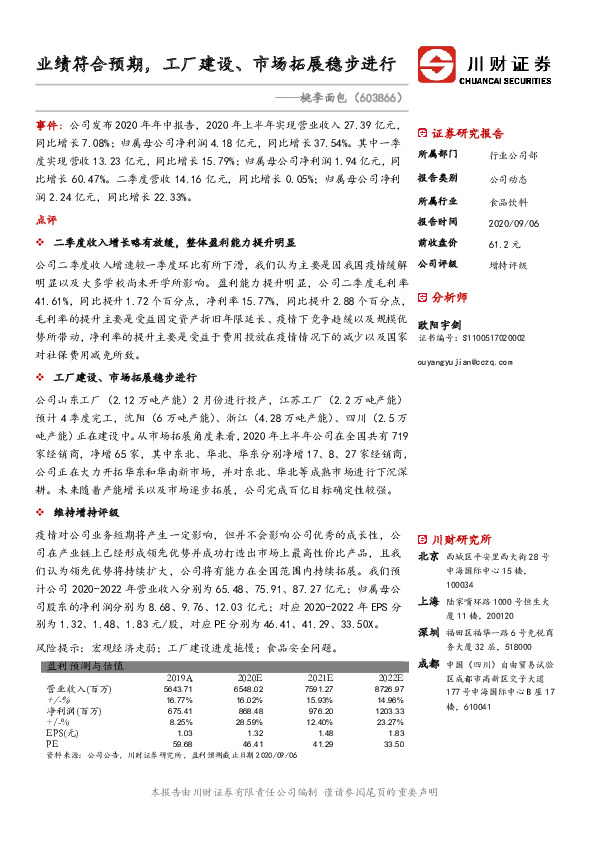
川财证券-业绩符合预期,工厂建设、市场拓展稳步进行

页数: 3页
评级: 增持
行业: 食品饮料
作者: 欧阳宇剑
关联股票: 桃李面包
发布机构: 川财证券
发布日期: 2020-09-07
¥5.7
+0.12 2.15%
更新时间:2025-11-10 14:50:03 雪球行情
最高: 5.72 今开: 5.59 昨收: 5.58
最低: 5.57 成交量: 24.06万手 成交额: 1.36亿
业绩符合预期,工厂建设、市场拓展稳步进行
提示:通过电脑端浏览器访问本站体验更佳哦! 免费查看研报全文
川财证券 - 业绩符合预期,工厂建设、市场拓展稳步进行
页码: /
该研报暂无在线预览,请下载后查看!
Loading...
业绩符合预期,工厂建设、市场拓展稳步进行
声明:本站内容均收集整理于互联网,目的在于传递更多信息,并不代表本站及子站赞同其观点和对其真实性负责,我们仅如实呈现供网友学习和参考。如有侵权和不妥请联系(hello#ulapia.com)告知,我们会立即删除。
分享